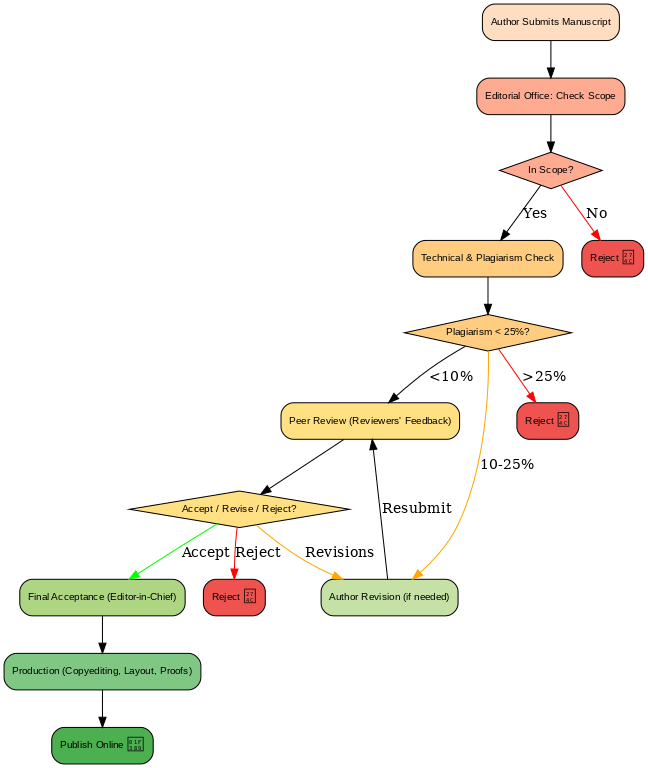
Peer Review: Manuscript Submission & Publication Workflow

  • Author Submits Manuscript: The process begins when the author submits their manuscript to the journal.
  • Editorial Office- Scope Check: The editorial office screens the paper for relevance to the journal’s aims and scope.
    • If in scope → Proceed to next step.
    • If out of scope → Paper is rejected immediately.
  • Technical & Plagiarism Check: The editorial office examines:
    • Formatting (figures, tables, references).
    • Quality of writing.
    • Similarity index (plagiarism check).
    • Decisions:
      • Plagiarism >25% → Reject.
      • Plagiarism 10–25% → Returned to author for revision.
      • Plagiarism less than 10% → Sent for review.
    • Peer Review:
    • Paper is sent to independent reviewers for evaluation.
    • Reviewers provide feedback on:
      • Originality
      • Scientific quality
      • Contribution to the field
      • Presentation quality
    • Editorial Decision (based on Reviewers’ Feedback):
    • Possible outcomes:
      • Accept- Move forward to production.
      • Revisions Required- Returned to author for corrections.
      • Reject- Process ends.
    • Author Revision (if required):
      • Author addresses reviewers’ comments.
      • Revised manuscript is resubmitted.
      • Paper goes back to the review step until it satisfies requirements.
    • Final Acceptance (Editor-in-Chief):
      • Once reviewers and editors are satisfied, the Editor-in-Chief gives final approval.
      • Author submits copyright form and final manuscript version.
    • Production & Publish Online
      • Layout formatting (PDF preparation)
      • Galley proofs sent to author for correction
      • Scheduling for publication
      • The final, polished article is published online and made available to readers.